咨询热线 : 400-644-5560;021-6044-5560;021-6218-0300 QQ在线咨询 : 3555980058
阿瓦隆学院
阿瓦隆学院
Avalon College

艾士菲男子高中建校时间:1997           艾士菲男子高中学校性质:私立院校             艾士菲男子高中学校类型:男女合校

艾士菲男子高中住宿情况:住校              艾士菲男子高中学生人数:  暂无                艾士菲男子高中入学考试:AEAS

艾士菲男子高中学校地址:Geelong,Melbourne,VIC,澳大利亚 艾士菲男子高中邮政编码:



  • 学校简介
  • 学费详情
  • 课程介绍
  • 地理位置
  • 申请报名

建校时间1997年(至今20年历史)

学校性质私立寄宿制语言学校

对象10-18岁的国际学生


学校介绍

Avalon是全澳第一所集英语学习和中学预备课程为一体的学校,为小学生和中学生提供了全食宿及关心照料。

在Avalon,你的孩子会被安置在一个安全的环境,在专业的课程框架中接受教育,并结合了澳洲学校的风俗文化。你的孩子将有机会被录取进入澳洲最好的学校。

Avalon提供小班授课,这样老师就可以专注于学生的个人需求,在上午的课程中,一个班的学生平均最多是12名,在下午的综合学习项目中,平均最多有18名学生。这可以让学生有机会在大课堂环境下掌握英语技能。


学校优势:

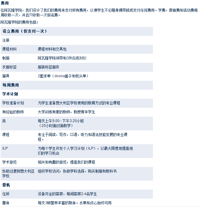
1. 中学预备课程-专门设计的课程帮助学生为澳洲学校的教学方式做准备。每周25小时的课堂时间,纯英语环境,每天23小时,每周七天。

2. 有经验的教室-有大学学历,教学经验丰富的教师。

3. 课堂-每天9:00am至3:30pm小班教育(平均12人)。

4. 教学计划-综合全面的教学大纲,包括英语、科学、历史、地理、数学等学科。

5. 个人学习计划-个人学习计划令每个学生最大化他们的学习机会。

6. 学术短途旅行-合适有趣的学术短途旅行,增强学校的教学大纲。

7协助学生过渡至澳洲学校-织学生参观,帮助学生选择课目,购买校服及课本。

8. 关于澳洲学习文化的讲座-欺凌和骚扰,交朋友和学习语言。

9.全英语环境-Avalon成功的一个关键点就在于学生在英语环境中学习和生活。除了下午5点至下午6点,学生们在任何时候都必须说英语。学生在这个环境中快速提高自己的英语技能。因为无时无刻不在练习英语。


时刻表

阿瓦隆学院


2017年费用

学费:AUD 590.00/周

住宿费:AUD 600.00/周

文化及活动课程:AUD 290.00/周

监护费:AUD 85.00/周

阿瓦隆学院

阿瓦隆学院


课程设置:

 Avalon College为学生提供英语语言和学校预备课程,与传统语言课程不同的是,该校开设了全面的课后和周末活动计划,进一步为学生提供体验澳大利亚文化和生活方式的机会。这些活动均由学院教职员工负责组织和监督。

申请人填写

注:请务必认真仔细的填写所有空格,*为必填

基本信息

*
*
*
*
*

兴趣爱好及特长

申请学校

*
*
*
*
| 热门院校

推教指数:★ ★ ★ ★ ★

推教指数:★ ★ ★ ★ ★

推教指数:★ ★ ★ ★ ★

| 留学资讯
<
  • 与中国制度不同,澳洲的财政年度是每年的7月1日至次年的6月30日。自6月底起澳洲各大媒体陆续报道了。澳洲新的财年的职业清单的列表,而作为留学生的你,该如何根据新的职业清单的走向,来选择适合自己的专业和大学呢。许多家长和学生都打来电话咨询,让我分析一下未来留学移民的走向。今天终于有空整理一些材料,并与大家一起分享最新的信息。回顾2016-2017年度的移民走向  会计、审计、工程,等专业的移民分数,基本都是在70分以上,并且名额基本全部用完。可见其竞争力非常之激烈。这些专业导致高分的主要原因,除了这些专业都是热门专业并且申请人数多以外,这些专业都是有职业年的(PY课程,1年读完就可以加5分移民),而且很多小伙伴们都在拼命的就读NATTI三级翻译等课程,无形之中都把分数都拉高了。与此同时,新的英语考试系统PTE的问世,一些学生们也会觉得4个7分的雅思成绩也不再是遥不可攀了。  通过回顾这份配额使用情况中看出,护理和教育两个专业的剩余使用额度是非常多的,目前还是只要移民分数60分就可以移民了。想移民的同学们可以多往这两个专业去考虑。  我们也专门翻译了这些职业清单上的职业,希望给学生家长们有更直观的参考。2017-2018年新职业清单MLTSSL  2017年7月1日起,澳洲政府将抛弃之前的SOL紧缺职业清单列表,取而代之的是Medium & Long-term Strategic Skills List(MLTSSL)中长远战略技能列表。该列表所针对的主要申请人,还是189类独立技术移民,489类亲属担保类,以及485类毕业生工作签证(此签证主要是针对年月之前获得第一个学生签证的申请人)。针对该列表,我们也做了翻译,供同学们参考。MLTSSL职业清单新政策下的移民专业选择:新的移民清单内,保留了所有的中国学生就读的热门专业,这对于很多学生来说是一个非常不错的信息。会计 ...
  • 与中国制度不同,澳洲的财政年度是每年的7月1日至次年的6月30日。自6月底起澳洲各大媒体陆续报道了。澳洲新的财年的职业清单的列表,而作为留学生的你,该如何根据新的职业清单的走向,来选择适合自己的专业和大学呢。许多家长和学生都打来电话咨询,让我分析一下未来留学移民的走向。今天终于有空整理一些材料,并与大家一起分享最新的信息。回顾2016-2017年度的移民走向  会计、审计、工程,等专业的移民分数,基本都是在70分以上,并且名额基本全部用完。可见其竞争力非常之激烈。这些专业导致高分的主要原因,除了这些专业都是热门专业并且申请人数多以外,这些专业都是有职业年的(PY课程,1年读完就可以加5分移民),而且很多小伙伴们都在拼命的就读NATTI三级翻译等课程,无形之中都把分数都拉高了。与此同时,新的英语考试系统PTE的问世,一些学生们也会觉得4个7分的雅思成绩也不再是遥不可攀了。  通过回顾这份配额使用情况中看出,护理和教育两个专业的剩余使用额度是非常多的,目前还是只要移民分数60分就可以移民了。想移民的同学们可以多往这两个专业去考虑。  我们也专门翻译了这些职业清单上的职业,希望给学生家长们有更直观的参考。2017-2018年新职业清单MLTSSL  2017年7月1日起,澳洲政府将抛弃之前的SOL紧缺职业清单列表,取而代之的是Medium & Long-term Strategic Skills List(MLTSSL)中长远战略技能列表。该列表所针对的主要申请人,还是189类独立技术移民,489类亲属担保类,以及485类毕业生工作签证(此签证主要是针对年月之前获得第一个学生签证的申请人)。针对该列表,我们也做了翻译,供同学们参考。MLTSSL职业清单新政策下的移民专业选择:新的移民清单内,保留了所有的中国学生就读的热门专业,这对于很多学生来说是一个非常不错的信息。会计 ...
  • 与中国制度不同,澳洲的财政年度是每年的7月1日至次年的6月30日。自6月底起澳洲各大媒体陆续报道了。澳洲新的财年的职业清单的列表,而作为留学生的你,该如何根据新的职业清单的走向,来选择适合自己的专业和大学呢。许多家长和学生都打来电话咨询,让我分析一下未来留学移民的走向。今天终于有空整理一些材料,并与大家一起分享最新的信息。回顾2016-2017年度的移民走向  会计、审计、工程,等专业的移民分数,基本都是在70分以上,并且名额基本全部用完。可见其竞争力非常之激烈。这些专业导致高分的主要原因,除了这些专业都是热门专业并且申请人数多以外,这些专业都是有职业年的(PY课程,1年读完就可以加5分移民),而且很多小伙伴们都在拼命的就读NATTI三级翻译等课程,无形之中都把分数都拉高了。与此同时,新的英语考试系统PTE的问世,一些学生们也会觉得4个7分的雅思成绩也不再是遥不可攀了。  通过回顾这份配额使用情况中看出,护理和教育两个专业的剩余使用额度是非常多的,目前还是只要移民分数60分就可以移民了。想移民的同学们可以多往这两个专业去考虑。  我们也专门翻译了这些职业清单上的职业,希望给学生家长们有更直观的参考。2017-2018年新职业清单MLTSSL  2017年7月1日起,澳洲政府将抛弃之前的SOL紧缺职业清单列表,取而代之的是Medium & Long-term Strategic Skills List(MLTSSL)中长远战略技能列表。该列表所针对的主要申请人,还是189类独立技术移民,489类亲属担保类,以及485类毕业生工作签证(此签证主要是针对年月之前获得第一个学生签证的申请人)。针对该列表,我们也做了翻译,供同学们参考。MLTSSL职业清单新政策下的移民专业选择:新的移民清单内,保留了所有的中国学生就读的热门专业,这对于很多学生来说是一个非常不错的信息。会计 ...
>


  • 销售服务
    销售服务
    销售服务
  • 技术培训
    技术培训
    技术培训
友情链接
联系我们
咨询热线:400-644-5560
服务热线:021-6044-5560;021-6218-0300
QQ咨询:3555980058
Copyright ©2016 - 2018 澳洲中小学网 All Rights Reserved 
犀牛云提供企业云服务